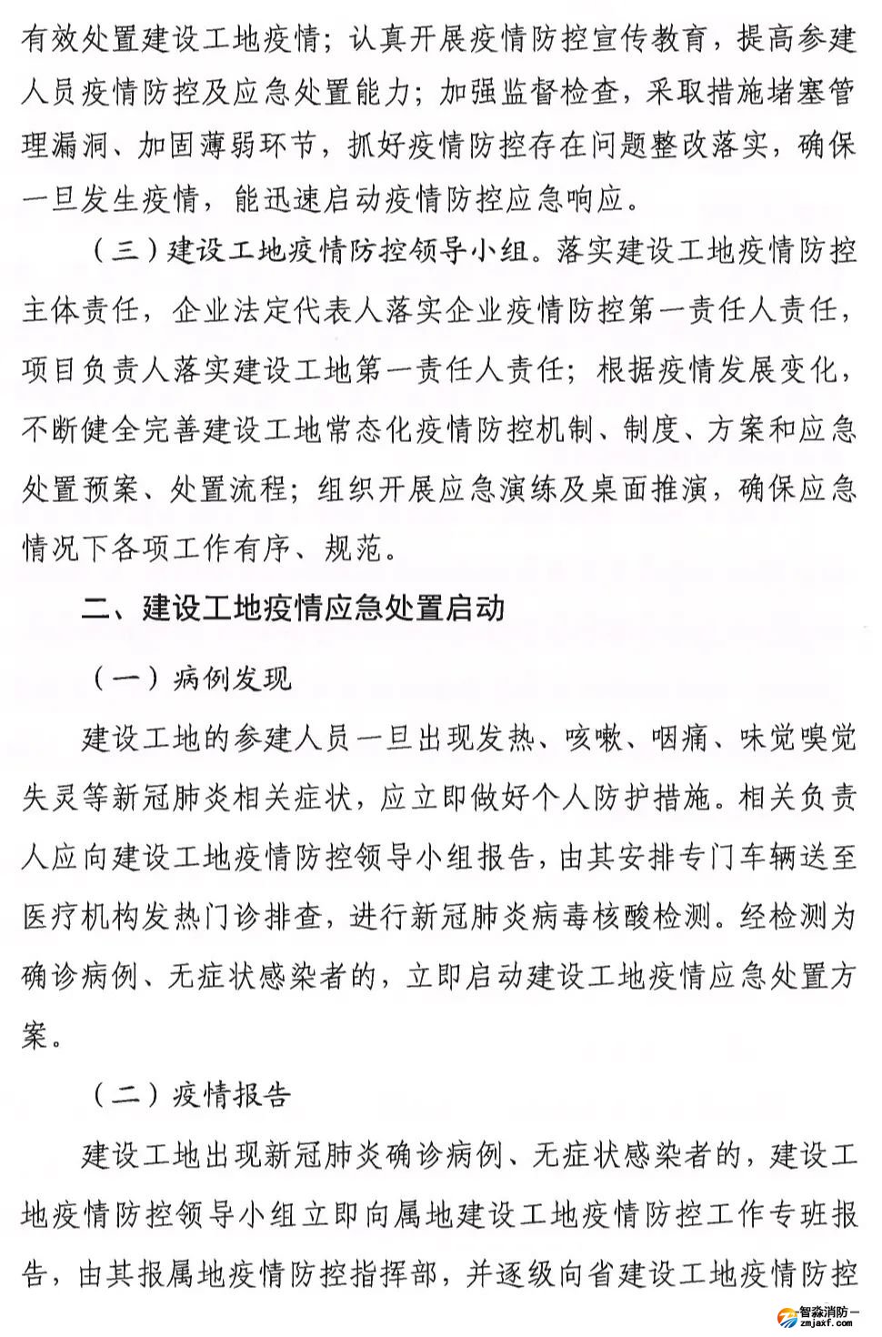
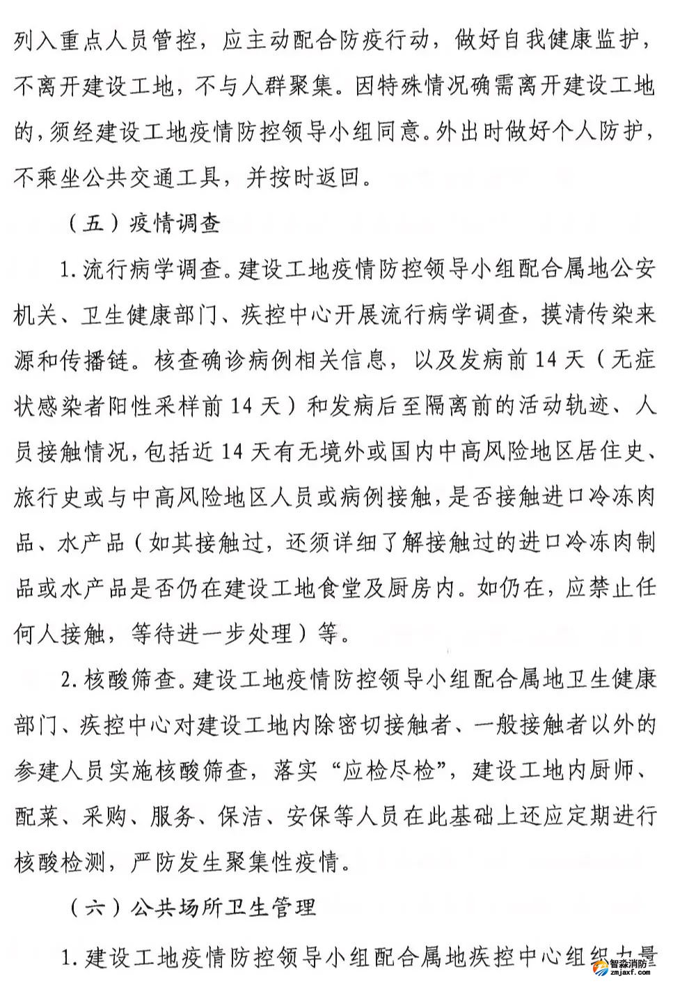
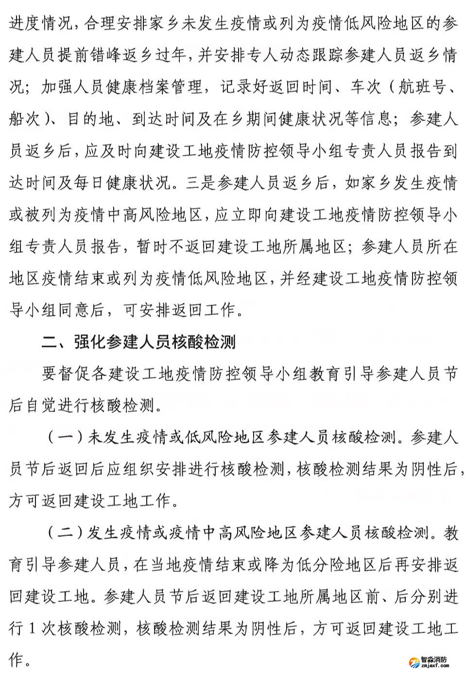
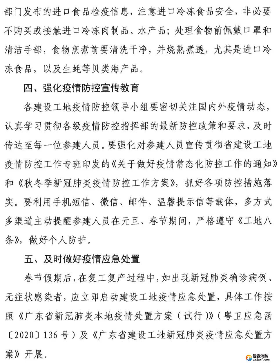
春节假期临近,请大家务必注意防护,尤其是建筑工地,人员密集、流动性大,更是要做好疫情防护。近日,广东省住建厅印发《工地疫情应急处置方案》、《工地人员流动管控指引》,供大家参考。
关于印发《元旦、春节假期建设工地人员流动管控指引》《工地新冠肺炎疫情应急处置方案》的通知















春节假期临近,请大家务必注意防护,尤其是建筑工地,人员密集、流动性大,更是要做好疫情防护。近日,广东省住建厅印发《工地疫情应急处置方案》、《工地人员流动管控指引》,供大家参考。
关于印发《元旦、春节假期建设工地人员流动管控指引》《工地新冠肺炎疫情应急处置方案》的通知
















苏公网安备32058102002152号