平时看零部件技术要求时,是不是经常遇到“防腐等级达到C4”这样的表述?
到底C4是什么级别?不同标准里的C4有区别吗?带后缀L的C4L又是什么意思?今天就用通俗的语言,把这些专业知识点讲透!
一、先搞懂核心:防腐等级C4,到底是什么?
其实所有防腐等级的划分,核心依据是“环境腐蚀性强弱”——简单说,C后面的数字越大,能抵抗的腐蚀环境越严苛。
这个等级体系主要源于两个核心标准(后面会详细说),但本质逻辑一致:
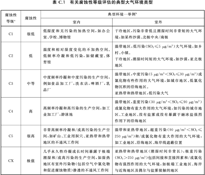
等级划分:共6类(C1~C5+CX),字母C是“Corrosivity(腐蚀性)”的缩写;
核心规律:数字从1到5,腐蚀性逐步升高;CX是“特殊高腐蚀”等级,比C5更严苛;
C4的定位:中高腐蚀环境等级,常见于工业区域、沿海近郊等易发生腐蚀的场景。

两个关键标准:ISO9223 vs ISO12944,不冲突!
很多人会疑惑,为什么有的图纸标ISO9223,有的标ISO12944?其实两者分工不同,完全不冲突:
1.基础标准:ISO9223(对应国标GB/T19292.1)
适用范围:所有金属/合金的“大气腐蚀性分类”,是通用基础标准;
核心作用:判断你所处的环境属于哪个腐蚀等级(比如车间环境是否达到C4);
判定依据:通过标准试样的腐蚀速率(1年后的质量/厚度损失)来界定等级。
2.涂料专用标准:ISO12944(对应国标GB/T30790)
适用范围:针对“涂料/涂覆层防护体系”(比如钢结构喷漆、零部件涂层);

版本注意:旧版(1998)把C5拆成C5-I(工业)和C5-M(沿海),新版(2017)已和ISO9223统一:
旧版C5-I→新版C5;
旧版C5-M→新版CX;
核心作用:指导涂料体系的选择(比如C4环境需要配什么级别的涂层)。
简单总结:先按ISO9223判断环境是C4,再按ISO12944选对应的防护涂层——两者是“先定环境,再选方案”的关系。

后缀L是什么意思?C4L≠C4!
遇到“C4L”别慌,后缀L和“腐蚀性”无关,而是“耐久性分类”的标识(同样来自ISO12944/GB/T30790):
核心定义:耐久性指涂层在指定环境下,保持防护性能的“技术参考年限”(不是担保期!);
新版变化:ISO12944 2017版已加长了各耐久性等级的参考年限;
实际意义:C4L代表“C4腐蚀等级+L级耐久性”,简单说就是“能在C4环境下,维持更长时间的防护效果”。
举个例子,同样是C4等级,L级耐久性的涂层,比普通C4涂层的维护周期可以更长。
重点提醒:耐久性≠担保期限!
很多人会把这两个概念搞混,这里必须划重点:
耐久性:技术参数,是标准给出的“参考年限”,用来指导制定维护计划(比如C4L建议5年检查一次涂层);
担保期限:法律条款,是合同中约定的“质量保证期”(比如厂家承诺3年质保);
关键区别:担保期限通常比耐久性短,两者没有强制关联(比如耐久性8年,担保期可能只保3年)。
怎么验证是否达到C4要求?
满足C4等级不是“口头承诺”,有明确的验证方法(来自ISO12944):
盐雾试验:模拟沿海/工业盐雾环境,测试涂层耐腐蚀性;
周期浸润试验:模拟高湿度、交替干湿的环境;
户外暴露试验:在典型C4环境中暴露1年,检测腐蚀速率;
涂层性能检测:比如附着力、厚度、耐冲击性等。
具体测试参数需按标准要求执行,测试结果达标才算真正满足C4等级。
最后总结
1、C4是中高腐蚀环境的防腐要求,常见于工业、沿海近郊场景;
2、两个标准分工不同:ISO9223定环境等级,ISO12944定涂层方案;
3、C4L的L是耐久性标识,代表更长的防护维持时间;
4、耐久性是技术参考,担保期限是法律承诺,别混淆;
5、需通过盐雾、户外暴露等试验验证是否达标。

公司资质
检测报告
检测报告
环境管理体系证书
质量管理体系证书
苏公网安备32058102002152号